Как автоматизация бизнес-процессов помогает повышать прибыль и сокращать издержки

Когда в компании документы согласовываются неделями, данные пересчитываются вручную, а сотрудники не всегда понимают, кто и за что отвечает — у бизнеса возникают проблемы. Из-за потери времени компания может терять потенциальную прибыль, из-за несогласованности процессов — упускать клиентов, допускать ошибки в финансовых расчётах и т. д. 

Но эти и многие другие процессы можно систематизировать и упростить. В этой статье мы расскажем, как это сделать за счёт внедрения автоматизации бизнес-процессов.

Что такое автоматизация и зачем она нужна

Автоматизация бизнеса — это передача рутинных задач и процессов специальным программам и сервисам. Например, сделать так, чтобы клиенты получали уведомления о статусе заказа автоматически, исключив участие менеджера. Или чтобы бухгалтеру не приходилось вручную копировать данные из одного документа в другой, а всё заполнялось автоматически.

Как автоматизация может помочь бизнесу

Наращивать прибыль и снижать расходы. За счёт автоматизации бизнес-процессов организация может сократить операционные издержки и увеличить прибыль. Например, если раньше менеджер тратил полчаса на оформление заказа, а после внедрения CRM-системы нужно всего пять минут — компания экономит время, а значит, и деньги. Ведь бизнес может обслужить больше клиентов. 

И подобный принцип работает не только в продажах. Так, исследование компании Invesp показало, что автоматизация процессов в маркетинге приводит к повышению продаж на 14,5%.

Повышать эффективность сотрудников. Персонал тратит меньше времени на рутину: заполнение одних и тех же отчётов, поиск документов, рассылку коммерческих предложений. Вместо этого сотрудники могут заниматься более важными задачами: анализировать рынок, придумывать новые идеи для развития бизнеса, больше внимания уделять ключевым партнёрам и так далее.

Согласно исследованию платформы Zapier, 94% работников сталкиваются с задачами, которые можно оптимизировать. Двое из трёх опрошенных признают, что автоматизация бизнес-процессов помогает им быть более продуктивными.

Быстро и эффективно анализировать данные. Когда все данные хранятся в одной системе, а не в десятках разных таблиц, их проще анализировать. Автоматизация позволяет собирать данные из разных источников в одну платформу, и визуализировать их в понятные отчёты и дашборды. Благодаря этому руководителям проще анализировать показатели бизнеса и принимать решения: нужно ли сокращать расходы, стоит ли выходить на новый рынок и т. п.

Зарегистрируйтесь
И попробуйте Sendsay бесплатно

Моделировать и прогнозировать развитие бизнеса. Есть сервисы, которые позволяют безопасно протестировать различные сценарии. Например, к каким последствиям приведёт увеличение потока заявок или наём ещё одного менеджера. Благодаря этому бизнес может спланировать дальнейшие шаги и подготовиться к худшим сценариям заранее, чтобы минимизировать риски в реальности.

Сокращать возможные ошибки. Человек может устать, отвлечься, опечататься. В важных областях, таких как финансы или квартальное планирование, такие ошибки могут дорого обойтись. Технологии и автоматизация бизнес-процессов минимизируют человеческий фактор. Например, программа всегда правильно посчитает сумму скидки по заданному правилу или точно в срок отправит счёт клиенту.

Улучшать клиентский опыт. За счёт автоматизации бизнес может улучшить обслуживание клиентов: отправлять персонализированные рассылки, мгновенно оповещать о важных событиях — например, заказ готов к выдаче, кто-то вошёл в ваш аккаунт. Всё это помогает повышать лояльность покупателей и увеличивать повторные покупки.

Так, с помощью маркетинговой платформы Sendsay компания может аккумулировать данные из разных источников, чтобы использовать их для персонализации рассылок. Например, собирать данные с сайта и из CRM-системы, чтобы отправлять сообщения с напоминанием о забытых в корзине товарах, оповещать о прибытии заказа в пункт выдачи, отправлять персональные подборки товаров, сформированные с учётом поведения клиента на сайте.

Расти без пропорционального роста издержек. Без автоматизации бизнесу будет сложнее и дороже расширяться. Например, чтобы обработать больше заказов, скорее всего, придётся нанять больше сотрудников. А если подключить автоматизацию, можно справиться с возросшими объёмами силами текущей команды. 

Какие процессы можно автоматизировать

Практически любую повторяющуюся задачу, которую сотрудник выполняет по чёткому алгоритму, можно поручить программе. Рассмотрим несколько вариантов автоматизации бизнес-процессов.

Обработка данных

Вместо того чтобы вручную сводить данные из разных источников, можно настроить их автоматический сбор и сводку. Например, в программу будут поступать сведения о ежедневных доходах и расходах, а руководитель будет получать наглядный отчёт. 

Или при отгрузке товара и сканировании штрихкода информация сразу будет уходить в систему учёта. Тогда остатки в складской программе и на сайте интернет-магазина будут обновляться автоматически.

Аналитика

Современные платформы для автоматизации бизнес-процессов не только собирают данные, но и помогают их анализировать. Они могут интерпретировать цифры, строить наглядные графики и диаграммы, а также прогнозировать тенденции. К примеру, программа может показать, какой рекламный канал приносит больше прибыли.

Так выглядит модуль сквозной аналитики рекламы в CRM «Битрикс24». Источник: bitrix24.ru
Так выглядит модуль сквозной аналитики рекламы в CRM «Битрикс24». Источник: bitrix24.ru

Взаимодействие с клиентами

Благодаря автоматизации компания может круглосуточно оставаться на связи с клиентами. Например:

  • чат-бот на сайте ответит на часто задаваемые вопросы, поможет с выбором товара или запишет на приём;
  • письмо с подтверждением покупки отправится автоматически хоть в четыре утра;
  • после получения товара клиенту через день придёт письмо с просьбой оставить отзыв.

Кроме того, средства автоматизации бизнес-процессов помогают распределять задачи между менеджерами. Если клиент захочет оставить жалобу или ему понадобится поддержка, сервис назначит свободного специалиста, который сможет обработать запрос наиболее быстро и качественно. 

Продажи и маркетинг 

Автоматизация помогает вести клиента по воронке продаж. К примеру, человек попадает на страницу статьи «Как продумать освещение в доме» в блоге интернет-магазина. В этой статье есть ссылка на лид-магнит — файл с рекомендациями от эксперта, для скачивания которого нужно подписаться на рассылку. 

После подписки пользователь получает цепочку прогревающих писем: сначала письмо с чек-листом, затем с подборкой осветительных приборов, а далее — сообщение с промокодом на скидку. Всю цепочку нужно один раз настроить в платформе для рассылок, и дальше она будет работать без участия сотрудников магазина.

Ещё один способ автоматизировать бизнес-процессы в маркетинге и продажах — персонализировать сообщения. Например, маркетолог может настроить рассылку так, чтобы клиенты получали предложения, которые с большей вероятностью их заинтересуют. Люди, которые смотрели смартфоны на сайте, получат подборку с новыми моделями, а те, кто выбирал кухонные принадлежности — с гаджетами для кухни. 

Также можно отправлять клиентам и персонализированные письма на основе их истории покупок и взаимодействия с компанией. Например, напоминать о товарах, которые остались неоплаченными в корзине.

Пример письма с напоминанием о брошенной корзине от магазина Wishmaster
Пример письма с напоминанием о брошенной корзине от магазина Wishmaster

Управление финансами

Выставлять счета и отслеживать оплаты вручную долго и неэффективно, автоматизация может упростить эти процессы. Например, после оформления заказа в интернет-магазине платформа может сгенерировать и отправить клиенту счёт на оплату. 

В бухгалтерии программное обеспечение для автоматизации бизнес-процессов может рассчитывать налоговые отчисления, зарплату и больничные, помогать в выставлении счетов контрагентам, сведении отчётов и т. п.

Управление проектами и процессами

CRM или таск-трекеры помогают держать все задачи под контролем. Например: руководитель ставит задачу, назначает исполнителя и срок, а платформа автоматизации оповещает об этом сотрудника, напоминает о дедлайне, собирает отчёт о проделанной работе. 

Некоторые компании автоматизируют обработку лидов: когда клиент оставляет заявку на сайте, сервис автоматизации подбирает подходящего сотрудника, назначает его ответственным и ставит задачу. Человек получает уведомление о новой заявке и может быстрее её обработать.

Внутренние процессы компании также можно частично автоматизировать. Например, уведомлять руководителя о закрытии сделки или рассылать сотрудникам напоминания о еженедельной планёрке.

Документооборот

Электронный документооборот ускоряет работу сотрудников и избавляет от хаоса в бумагах. Все согласования и подписания происходят онлайн в едином пространстве. Разберём на примере согласования коммерческого предложения для нового клиента:

  1. Менеджер создаёт проект договора в системе.
  2. Программа автоматически отправляет его на проверку юристу.
  3. После одобрения юристом документ уходит на подпись генеральному директору. 
  4. Директор получает уведомление, проверяет договор и ставит электронную подпись одним кликом.
  5. Подписанный документ отправляется контрагенту по электронной почте.

Без автоматизации согласование документа может занять несколько дней: документ нужно распечатать, отнести руководителю, дождаться подписи, отсканировать и переслать. В электронном виде согласование занимает несколько часов. При этом все версии документов хранятся в системе — их можно найти и проверить в любой момент. 

Управление персоналом

Автоматизация значительно упрощает работу отдела кадров. Вот несколько примеров:

  • В системе учёта рабочего времени сотрудники фиксируют, когда они начинают и заканчивают работу.
  • Работник может подать заявление на отпуск, и оно автоматически уйдёт на согласование руководителю.
  • При подборе персонала программа может проводить первичный отсев резюме по заданным критериям, например, наличие определённого опыта. Это экономит время рекрутера.
  • После выхода на работу новый сотрудник автоматически получает серию писем с информацией о задачах и опросом по итогам онбординга.
  • HR-менеджер получает автоматические отчёты об эффективности сотрудников.

Инструменты автоматизации бизнеса

Существуют готовые системы автоматизации бизнес-процессов в виде программ и онлайн-сервисов. Это могут быть как узкоспециализированные решения (для бухгалтерии, HR), так и более универсальные, охватывающие практически все процессы в организации. 

CRM-системы: управление продажами и внутренними процессами

CRM — комплексная система, которая объединяет работу с клиентами, управление сделками и внутренними процессами в компании. 

Вот несколько примеров, как CRM-система может помочь бизнесу:

  • Вся история общения с клиентом, его покупки и даже интересы хранятся в одном месте. Это помогает контролировать процессы. Например, CRM может напомнить менеджеру о том, что на сегодня назначен созвон с клиентом по важной сделке. 
Так выглядит раздел «Сделки» в amoCRM. Источник: amocrm.ru
Так выглядит раздел «Сделки» в amoCRM. Источник: amocrm.ru
  • CRM интегрируется с почтовыми клиентами, мессенджерами и сервисами IP-телефонии. Благодаря этому менеджеру не нужно пользоваться десятками программ, сайтов и приложений — всё общение с клиентом реализовано в одном окне.  
  • Упрощает документооборот — можно быстро создать и отправить счёт или договор, взяв за основу готовый шаблон.
  • Позволяет отправлять персонализированные сообщения клиентам: от напоминаний о записи на приём до писем с индивидуальной подборкой товаров. Некоторые CRM-системы, такие как «Битрикс24» и amoCRM, могут вести клиента по воронке продаж в полуавтоматическом режиме: отправлять письма, оформлять онлайн-запись или принимать оплату.
  • Иногда CRM включают функции таск-менеджера: сотрудники могут ставить друг другу задачи, планировать загрузку и т. п.

ERP-системы: сбор, передача и анализ данных

Объединяют работу разных отделов компании и помогают им эффективнее взаимодействовать. Например, менеджер по продажам видит в системе остатки на складе и точно знает, какой товар можно предложить клиенту. А бухгалтерия видит отгрузку и формирует для неё документы, не уточняя детали у менеджеров.

ERP для автоматизации бизнес-процессов компании состоят из отдельных модулей: для управления производством, финансами, персоналом и т. д. Организация может не приобретать систему целиком, а пользоваться только нужными ей модулями: например, складской программой и бухгалтерией.

Чаще всего полноценные ERP нужны крупным предприятиям с собственным производством, сложными цепочками поставок, большим коллективом. Для небольшой фирмы установка и поддержка системы может быть невыгодной.

BPM-системы: управление бизнес-процессами в компании

Эти системы помогают составить карту внутренних процессов компании, чтобы упростить и ускорить их. Например, если коммерческие предложения долго согласуются, с помощью BPM-системы можно визуализировать каждый шаг: кто, как и когда работает с документом, кто за что в ответе. После анализа процесс можно перестроить и настроить автоматическую маршрутизацию документов, чтобы они не лежали днями у руководителя, а автоматически переходили к следующему исполнителю.

BPM-системы также помогают мониторить уже запущенные процессы. Руководитель может увидеть, не нарушаются ли сроки, не пропускаются ли важные этапы и т. д. 

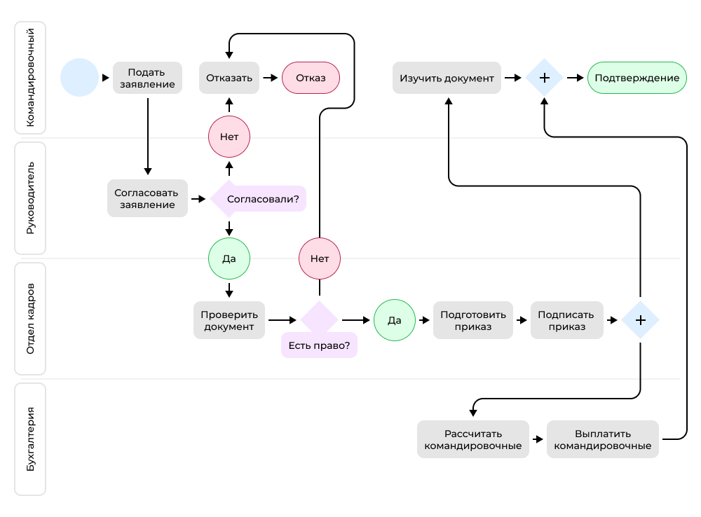
Так выглядит согласованный бизнес-процесс в виде схемы. С такими алгоритмами работают BPM-системы
Так выглядит согласованный бизнес-процесс в виде схемы. С такими алгоритмами работают BPM-системы

Примеры BPM-систем на российском рынке — это ELMA, Comindware, «Первая форма». Функционал для моделирования и автоматизации бизнес-процессов также есть в CRM «Битрикс24». 

Системы автоматизации маркетинга

Позволяют выстроить персональное общение с сотнями клиентов одновременно. Так, омниканальная платформа Sendsay собирает данные о клиентах из разных источников: CRM, сайт, мобильные приложения и пр. Благодаря этому маркетолог может сегментировать базу клиентов и отправлять разным группам персонализированные предложения. Например: тем, кто давно не покупал — сообщение со скидкой, постоянным клиентам — приглашение на закрытую распродажу. 

Также такие платформы позволяют отправлять сервисные рассылки: код для сброса пароля, подтверждение заказа, напоминание о регулярном платеже и так далее. То есть управлять всеми коммуникациями с клиентами через почту, мессенджеры, соцсети, пуш-уведомления и SMS.

Попробовать CDP Sendsay для коммуникации с клиентами → 

Инструменты на основе искусственного интеллекта

В последние годы решения для автоматизации бизнес-процессов всё чаще задействуют искусственный интеллект. Вот лишь несколько примеров:

  • Чат-боты не просто отвечают шаблонными фразами, но и понимают смысл вопроса. Например, они могут помочь оформить возврат или подобрать товар по интересам.
  • Генераторы контента на базе нейросетей помогают быстро написать несложный контент: описания для товаров или посты для соцсетей.
  • Системы, работающие с документами, могут распознавать сканы и извлекать из них нужную информацию: номер расчётного счёта, имя адресата и т. п.

Этапы автоматизации бизнес-процессов

Настройка автоматизации — это многоэтапный процесс. Для каждого предприятия он будет проходить по-разному, но можно выделить и общие для всех шаги.

Подготовиться к автоматизации

Сначала нужно понять, как работает компания сейчас. Для этого стоит понаблюдать за сотрудниками: сколько времени уходит на рутину, например, на заполнение таблиц или обработку однотипных заказов. 

В первую очередь нужно автоматизировать основные бизнес-процессы, которые замедляют работу организации. К примеру, отдел продаж оперативно обрабатывает заявки, но заказы долго ожидают, пока бухгалтерия выставит счета. Значит, приоритет — автоматизация документооборота между этими отделами, а не покупка новой CRM для отдела продаж.

Выбрать подходящую платформу или систему

Выбор инструмента зависит от задачи по автоматизации бизнес-процесса. Так, если нужно упорядочить работу с клиентами, подойдёт CRM-система. Если главная проблема — хаос в коммуникации между отделами, то нужна ERP или её отдельные модули автоматизации бизнес-процессов управления. 

Не обязательно покупать самое дорогое решение. Иногда достаточно начать с одного недорогого сервиса, который закроет главную проблему. Позже можно перейти к комплексной автоматизации бизнес-процессов, чтобы добиться большей эффективности.

Интегрировать новые платформы с существующей системой 

Разные программы нужно связать друг с другом, чтобы они работали в комплексе. К примеру, заявка с сайта может автоматически попадать в CRM, а оттуда — в список задач менеджера по продажам, чтобы он быстрее начал её обработку. Затем данные о продажах из CRM могут передаваться в платформу рассылки, чтобы маркетолог мог использовать её для персонализации общения с покупателем. 

Эффективнее всего инструменты автоматизации работают в комплексе. Например, ERP + CRM + CDP — такая связка охватывает все процессы в компании от рекламы и обработки заявок до логистики и аналитики.

Обучить персонал

Чтобы помочь сотрудникам быстрее освоить новые программы, стоит создать простые инструкции со скриншотами, например, «Как создать счёт за три клика». Многие разработчики программ для автоматизации предоставляют готовые гайды и видеоинструкции — можно воспользоваться ими.

Например, у CDP Sendsay есть база знаний, где подробно описан функционал платформы, раскрыты ключевые термины и понятия. А для новичков есть мини-курсы, которые помогут понять, как правильно использовать все возможности платформы. 

В CDP Sendsay есть удобная база знаний, в которой собраны все инструкции по работе с платформой
В CDP Sendsay есть удобная база знаний, в которой собраны все инструкции по работе с платформой

Через 2–3 недели после внедрения стоит проверить, как сотрудники освоили систему. Если люди продолжают работать по-старому, нужно разобраться, почему. Возможно, им не хватило обучения, материалы оказались слишком сложными или процессы стали занимать только больше времени — то есть, автоматизация неудобная и нужно её изменить.

Как оценить эффективность автоматизации бизнес-процессов

После внедрения автоматизации важно проверить, принесла ли она нужный результат. Оценивать эффективность нужно по конкретным цифрам и фактам. 

Вот на чём стоит сфокусироваться в первую очередь:

  • Время сделки. Если раньше менеджеру требовалось три дня на оформление и согласование заказа, а после автоматизации — один, это показатель успеха. Отслеживать среднее время сделки по каждому менеджеру можно в CRM-системе.
  • Продажи. Важно проанализировать, как изменилось количество сделок, насколько вырос средний чек и т. д. Например, если после запуска автоматических напоминаний о брошенных корзинах, 20% клиентов вернулись и совершили покупку — это хороший результат.
  • Затраты. Автоматизация позволяет нанимать меньше сотрудников, оптимизировать расходы на логистику и даже сокращать затраты на канцелярию. Конкретные показатели для каждого бизнеса будут индивидуальны.
  • KPI сотрудников. Насколько сократилось время на выполнение рутинных задач или уменьшилось количество ошибок в работе. Отследить эти параметры помогают таск-трекеры и CRM-системы. 
  • Отзывы клиентов. Стоит оценить, заметили ли клиенты изменения в работе компании: стала ли поддержка отвечать быстрее, всегда ли актуальны персонализированные предложения и т. п. Проще всего это сделать с помощью опросов.

Кратко о возможностях автоматизации и её внедрении

  • Автоматизация бизнес-процессов на предприятии помогает избавиться от беспорядка в данных, сократить время на выполнение рутинных задач, упростить аналитику процессов и улучшить клиентский опыт. 
  • Автоматизируют бизнес с помощью специальных программ: CRM-, ERP- и BPM-систем, а также узкоспециализированных решений, например, для бухгалтерии или маркетинга. 
  • Чаще всего конечная цель автоматизации — это повышение прибыли компании и рост эффективности сотрудников.
Похожие статьи
Гайд по автоматическим рассылкам: зачем нужны, какие бывают, как запустить
Систематизация и автоматизация рассылок: как упорядочить процесс и увеличить продажи
Над статьёй работали:
Следите за нами
Присоединяйтесь к нам в соцсетях