24.03.2026
17 минут

Email снова в центре: как бизнес уходит из мессенджеров в стабильный канал коммуникации

Ещё в 2023 многим компаниям казалось, что письма на почту — это прошлый век. Бизнес массово переходил в Telegram и WhatsApp (принадлежит Meta, запрещённой в РФ): строили чат-боты, настраивали воронки, нанимали разработчиков, вкладывали месяцы работы и сотни тысяч рублей в автоматизацию на базе мессенджеров. Но в 2026 всё изменилось — резко и почти одновременно. 

Теперь WhatsApp заблокирован, Telegram — почти тоже, и чат-боты, которые должны реагировать мгновенно, не отвечают часами. SMS подорожали вдвое из-за пакетной тарификации — отправить сообщение по базе в 100 000 контактов уже стоит как рекламная кампания. Так компании оказались в ситуации, которую можно назвать коммуникационным параличом. 

Выигрывает бизнес, который параллельно с мессенджерами продолжал развивать email-маркетинг и собирать базу адресов. В электронной почте коммуникации не зависят от решений Роскомнадзора, политики операторов или изменений в алгоритмах соцсетей. Данные о клиентах оказались главным активом.

Зарегистрируйтесь
И попробуйте Sendsay бесплатно

В статье разбираемся, почему электронная рассылка снова становится опорным инструментом, как мигрировать в email-канал и перенести механики из мессенджеров в триггерные цепочки — и сделать это быстро, без потерь и разработчиков.

Что случилось с привычными каналами коммуникации

Это не паника и не преувеличение, а конкретные события, которые произошли в России за 2024–2026 и напрямую повлияли на то, как бизнес общается с клиентами.

SMS стали значительно дороже 

Введение пакетной тарификации операторами привело к росту стоимости рассылок для бизнеса в 1,5–2 раза. Так, компания с базой 100 000 контактов, которая раньше платила за рассылку условные 50 000 рублей, теперь платит 80 000–100 000.

Это принципиально изменило экономику канала. Для бизнеса SMS остаются инструментом для критичных транзакционных сообщений — одноразовые коды, уведомления о доставке, срочные оповещения. Но массовые проморассылки через СМС экономически не оправданы для большинства компаний.

Блокировка WhatsApp

WhatsApp заблокирован Роскомнадзором в декабре 2024 года. Официальный Business API, через который компании отправляли массовые рассылки и запускали чат-ботов, фактически недоступен для российских пользователей. Месяцы настройки, деньги на разработку сценариев — всё это в одночасье перестало работать.

Telegram в зоне риска

По сообщениям российских СМИ, полная блокировка Telegram возможна уже с 1 апреля 2026. Ограничения уже действуют с середины 2025 года: в России наблюдаются проблемы со звонками и передачей файлов внутри мессенджера.

Компании вложили месяцы в разработку чат-ботов: приветственные воронки, автоответы на вопросы, триггерные сценарии по событиям. Это была серьёзная работа — с архитектурой, тестированием и интеграциями. Но проблема в том, что вся эта автоматизация живёт на инфраструктуре, которую бизнес не контролирует. Сбой в работе Telegram — и клиент не получает напоминание о вебинаре или подтверждение заказа. Сценарий рассыпается, а деньги на его разработку уже потрачены. 

Механики, которые бизнес строил в ботах, никуда не исчезли — они нужны. Просто их надо перенести туда, где инфраструктура стабильна. 

Самое болезненное последствие при блокировке мессенджеров — потеря контроля над клиентской базой. Ведь база подписчиков в Telegram-боте — это не ваша база, а список user_id внутри Telegram. Когда мессенджер заблокируют, эти контакты станут недоступны — и неважно, сколько времени вы потратили на их привлечение. 

Зарегистрируйтесь
И попробуйте Sendsay бесплатно

Почему email снова становится опорным каналом

Если коротко: потому что всё остальное стало ненадёжным, — и самый «скучный» канал оказался самым стабильным. 

Как email пережил всех своих «убийц» — и переживёт следующих

Причина, по которой email раз за разом «хоронят» — и раз за разом ошибаются — проще, чем кажется. Электронная почта живёт уже десятки лет, с тех пор как инженер Рэй Томлинсон составил и отправил адресату первое электронное письмо 2 октября 1971 года. Это старый канал, который не меняется так быстро, как хотелось бы. И каждое новое поколение маркетологов хочет заменить его чем-то более динамичным и современным. 

На практике всё работает иначе: email — единственный канал, который не зависит от чужой инфраструктуры. Каждый альтернативный канал завязан на конкретную платформу, которую бизнес не контролирует:

  • мессенджеры зависят от владельцев мессенджера,
  • мобильные пуши — от Firebase, APNs, Huawei HMS,
  • веб-пуши — от политики браузеров,
  • SMS — от операторов связи.

Email — другая история. В его основе — открытые протоколы и стандарты, которые поддерживаются всей индустрией одновременно. Любая компания может держать собственный SMTP-сервер и отправлять письма, не завися ни от одной внешней платформы.

Пока бизнес увлечённо строил ботов, email-маркетинг тихо работал, накапливал клиентские данные и приносил деньги тем, кто им занимался. Теперь, когда нестабильность мессенджеров стала очевидной, преимущества email-рассылок выглядят иначе: не как «старый добрый канал», а как фундаментальная опора, которой у мессенджеров не было никогда. 

Но помимо стабильности у электронной почты есть и другие плюсы:

  • Email-база — это актив. Cписок адресов хранится у вас, переносится между платформами, работает независимо от того, что происходит на рынке мессенджеров. Никакой регулятор не может заблокировать способность отправить письмо на адрес, который клиент добровольно оставил. 
  • Масштабируемость без штрафов. Стоимость одной отправки падает по мере роста базы. При базе в 10 000 контактов письмо стоит копейки, при базе в 500 000 — ещё меньше в пересчёте на контакт. В SMS и таргетированной рекламе всё наоборот.
  • Автоматизация без ручного труда. После настройки триггерные email-рассылки запускаются в ответ на события — без участия маркетолога. Клиент бросил корзину → письмо через полчаса; не открывал рассылку три месяца → реактивационная цепочка; купил → cross-sell сценарий.
  • Аналитика до транзакции. Email даёт данные, которых нет в мессенджерах: кто открыл, кто кликнул, кто перешёл на сайт, кто в итоге купил. Полная сквозная цепочка от письма до денег в кассе.
  • Контроль над доменом и инфраструктурой даёт предсказуемость. Настроив аутентификацию домена один раз, вы получаете стабильную доставляемость на уровне 99%. Это не зависит от решений Роскомнадзора, политики Meta (запрещена в РФ) или алгоритмов соцсетей.

Персонализация на уровне данных

Современная массовая электронная рассылка — это не одна массовая рассылка всем подряд. В email персонализация выходит за пределы «Привет, [Имя]». 

Разница между контентом в электронных рассылках и в мессенджерах — в возможностях. Email добавляет то, чего у чат-ботов никогда не было: динамический контент (персональные товарные блоки под каждого клиента) и сегментацию по десяткам параметров одновременно.

Одно динамическое письмо в e-commerce — это буквально тысяча персональных версий. Один клиент видит кроссовки, которые смотрел вчера, другой — джинсы из той же коллекции, что и его последние покупки, третий — бестселлеры в его ценовом диапазоне. И всё это — одно письмо, один сценарий и ноль ручного труда после настройки. Динамический контент подставляет товары из просмотренных категорий, персональные предложения на основе истории покупок, релевантный контент по интересам. 

Как выглядит динамический блок с товарными рекомендациями на основе просмотренных товаров
Как выглядит динамический блок с товарными рекомендациями на основе просмотренных товаров

Работает это так: вы создаёте один шаблон письма, но часть блоков в нём — переменные. Система берёт данные из профиля клиента и подставляет нужное: товары из просмотренных категорий, город в блоке с адресами магазинов, имя менеджера для B2B-клиентов. Так из одного шаблона получаются сотни уникальных версий письма.

Сегментация по поведению позволяет разговаривать с разными клиентами по-разному. Так, новый подписчик получает одно, лояльный покупатель с пятью заказами — другое, «спящий» контакт — третье. Без сегментации любая рассылка будет массовой, что означает низкую открываемость и рост отписок.

Проблема мессенджеров — не только в блокировках

Помимо регуляторных рисков есть и другая проблема, о которой реже говорят. Мессенджеры и соцсети — это приватная зона, где люди общаются с родными и друзьями. Да, часть рабочих коммуникаций перешла туда, но это всё равно место для личного общения, чтения новостей и развлекательного контента. 

Даже там, где мессенджеры технически работают — они работают против бренда. Человек, которого утомили рекламные сообщения в личном пространстве, не просто их игнорирует, — он раздражается. А это то чувство, которое бизнес не хочет ассоциировать со своим брендом.

Мессенджеры могут быть частью медийной стратегии, каналом развлекательного контента или площадкой для работы с узнаваемостью бренда. Но как каналы прямых маркетинговых сообщений — «купи», «у вас заканчиваются подгузники», «скидка только сегодня» — они не работают так, как хотелось бы. Не потому что заблокированы, а потому что не туда.

Email — противоположная история. Человек заходит в почту с другим намерением: он ждёт писем, он готов к коммерческой коммуникации, он сам оставил адрес и согласился получать сообщения. Это не личное пространство — это рабочий канал с правильным контекстом для маркетинга.

Зарегистрируйтесь
И попробуйте Sendsay бесплатно

Email как фундамент омниканальной стратегии

Электронная почта — единственный канал, где бизнес полностью контролирует инфраструктуру: база принадлежит вам, домен ваш, история взаимодействий хранится у вас. Это делает email фундаментом, на котором строится всё остальное. Приветственная цепочка, онбординг, программа лояльности, реактивация — всё это живёт в почте и работает независимо от внешних факторов.

Но переход в email — не равно отказ от других каналов. Это омниканальная страховка, а не ставка на один канал: почта должна стать ядром, всё остальное — дополнением. 

SMS, пуши и мессенджеры усиливают email, а не заменяют его. Клиент не открыл письмо в течение 24 часов — система автоматически отправляет напоминание через другой доступный канал. 

Какой канал для чего: практическая шпаргалка
Какой канал для чего: практическая шпаргалка

Ключевой принцип: email — фундамент, остальные каналы — усиление, не наоборот. 

Как бизнес мигрирует из мессенджеров в email

Есть отрасли, где переход в email выглядит наиболее очевидным. E-commerce — потому что транзакционные письма и брошенные корзины дают прямую и измеряемую выручку. EdTech — потому что онбординг, напоминания о занятиях и реактивация студентов критичны для удержания. Ритейл — потому что программы лояльности без надёжного канала коммуникации просто не работают.

Пока мессенджеры штормит, клиенты Sendsay продолжают коммуницировать — через email, мобильные пуш-уведомления и другие каналы — из одного аккаунта. Единый профиль клиента 360° сохраняет всю историю взаимодействия независимо от того, через какой канал пришёл клиент.

Попробовать бесплатно →

Меняется логика коммуникаций

При переходе в электронную почту бизнесу важно понимать: коммуникации и их логика меняются.

От мгновенных коротких сообщений к продуманному визуалу. Чат-боты работают в режиме диалога: быстро, коротко, с ожиданием немедленной реакции. Email работает иначе: письмо читают в удобное время, оно может содержать больше контента, иметь структуру и визуальное оформление. 

Собрать такое письмо с нуля можно в конструкторе писем, который работает по принципу drag’n’drop. Просто перетаскиваете нужные элементы в макет, наполняете контентом, указываете цвета, размеры и шрифты — и email-письмо готово. Без привлечения дизайнера, верстальщика или программиста. 

От push-механики к работе с контентом и доверием. Мессенджеры работают как пуш-уведомления: сообщение приходит — и человек либо реагирует немедленно, либо не реагирует вообще. Email строит отношения иначе: серия писем постепенно формирует доверие, знакомит с брендом, снимает возражения. Так медленнее, но устойчивее: клиент, который прошёл через качественную приветственную цепочку из трёх писем, конвертируется лучше, чем тот, кому отправили один промокод в боте.

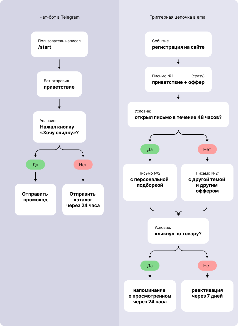
От чат-ботов к триггерным письмам. При переходе в email большинство компаний боятся потерять автоматизации, хотя логика чат-ботов и триггерных рассылок идентична. Событие происходит → система проверяет условие → выполняет действие → ждёт следующего события. Это одна и та же архитектура, просто реализованная в разных каналах. 

В email механики те же, но возможностей больше: компании переносят цепочки сообщений, меняя логику коммуникаций, — и в этом изменении скрыто преимущество. Например: 

Вот типичный набор сценариев, который раньше жил в Telegram или WhatsApp:

  • онбординг после регистрации,
  • уведомления о заказах,
  • реактивация «спящих» клиентов,
  • персональные предложения.

Теперь бизнес реализует всё это через цепочки писем и добавляет к ним новые сценарии, основанные на данных о клиентах. Например, напоминания о брошенной корзине или просмотренном товаре помогают вернуть ушедших пользователей на сайт — чтобы те завершили покупку. 

Как управлять всей этой системой данных и коммуникаций

Представьте, что у вас есть менеджер с идеальной памятью. Он помнит каждого клиента: что тот покупал, что смотрел на сайте, на какие письма реагировал, когда последний раз возвращался. И каждый раз, когда клиент появляется — менеджер точно знает, что ему предложить и когда. CDP — это и есть такой менеджер, только в масштабе всей базы одновременно.

CDP (Customer Data Platform — платформа клиентских данных) — это то, что превращает набор инструментов в систему. Платформа собирает данные из всех каналов в единый профиль клиента: что он смотрел на сайте, что покупал, как реагировал на письма, по каким ссылкам переходил. На основе этого профиля строятся сегменты, триггерные сценарии, персонализация.

Обычный сервис email-рассылок видит подписчика как строчку в списке: email, имя, дата подписки. CDP видит историю отношений. Это принципиально меняет качество коммуникации — вместо «отправить всем одно письмо» вы отправляете каждому то, что актуально именно для него прямо сейчас.

Без CDP каждый канал живёт в своей системе: email-платформа не знает, что клиент вчера написал в поддержку, CRM не знает, что он открыл три письма подряд, но так и не купил. С CDP всё это объединяется — и коммуникация становится по-настоящему персональной, а не просто «с подстановкой имени».

CDP объединяет все данные о клиенте в одном профиле, что позволяет бизнесу увидеть полную картину взаимодействия с пользователем
CDP объединяет все данные о клиенте в одном профиле, что позволяет бизнесу увидеть полную картину взаимодействия с пользователем

Так данные о клиентах превращаются в инструмент роста LTV. Это конечная цель всей инфраструктуры. Гибкая сегментация по поведению помогает разделить базу на группы: кто готов к апсейлу, кто начинает уходить, кого можно реактивировать персональным предложением. На основе этих данных строятся сценарии, которые работают не на «отправить очередное промо», а на увеличение среднего чека, частоты покупок и срока жизни клиента.

Простой пример: клиент купил три раза за полгода, но последние 60 дней — тишина. Без CDP это просто контакт в базе, а с CDP — сигнал для автоматического запуска реактивационного сценария с персональным предложением, основанным на его истории покупок. Разница между этими двумя подходами — в деньгах, которые бизнес либо зарабатывает, либо теряет.

CDP объединяет не только данные, но и каналы. Email — фундамент и основной канал; SMS — для критичных транзакций; Mobile Push — для мгновенных уведомлений; мессенджеры и соцсети — для развлекательного контента. Если один канал «падает» или дорожает — коммуникация автоматически продолжается через следующий без потери контекста и истории. 

CDP Sendsay — омниканальная платформа для бизнеса, который хочет управлять коммуникациями, а не зависеть от них.

Единый профиль клиента 360°, конструктор писем, триггерные цепочки в визуальном редакторе сценариев, Email + Mobile Push + SMS + Web Push + Telegram + VK + MAX из одного кабинета. «Потрогать» функционал можно бесплатно — загрузите до 200 контактов на пробном тарифе и отправьте первую email-кампанию.

Попробовать бесплатно →

Как выстроить стратегию email как основного канала

Перенос коммуникаций в email кажется сложнее, чем на самом деле. На практике первая рабочая email-кампания запускается за несколько дней. Месяц — чтобы настроить ключевые триггерные сценарии. Три месяца — чтобы выйти на стабильные показатели и начать получать данные для оптимизации. Главное — делать по порядку и не пропускать шаги.

Шаг 1. Пересборка базы и сегментация

Переход к email — это не «зарегистрироваться на платформе и начать отправлять». Это выстраивание инфраструктуры, которая будет работать годами. 

Начните с аудита того, что есть. Соберите адреса из всех источников: CRM, система заказов, экспорт из ботов, формы на сайте. Подключите готовые интеграции — чтобы данные из CRM, Help Desk и других систем сразу подтягивались в платформу. 

Перед импортом база требует чистки: удалите дубли, невалидные адреса (без @ или с очевидными ошибками), контакты без активности более 12 месяцев. 

Если возможно, не сваливайте всё в одну кучу и сегментируйте базу сразу при импорте:

  •  новые — зарегистрировались, но ещё не купили,
  • активные — открывали письма или покупали в последние 90 дней,
  • спящие — не было активности 90–180 дней,
  • лояльные — 3+ покупки или высокий LTV.

Добавьте инструменты сбора новых адресов: форму подписки с лид-магнитом на сайте, поп-ап при выходе со страницы корзины, форму в точках контакта с клиентом. Email-база должна постоянно пополняться — иначе она стареет и теряет качество.

Шаг 2. Письма: настройка домена и первые отправки

Технический шаг, который многие пропускают — и потом удивляются, почему письма уходят в спам. Без аутентификации домена крупные почтовики (Яндекс, Mail.ru, Gmail) начинают фильтровать письма ещё на старте рассылок.

Настройте домен и служебные заголовки — самостоятельно по инструкции, либо закажите настройку у специалистов платформы через чат поддержки. Кстати, в CDP Sendsay служба заботы помогает клиентам и в плановой работе, и в срочных случаях. 

После настройки — прогрев домена. Это постепенное увеличение количества отправленных рассылок с нового IP-адреса. Так формируется позитивная репутация отправителя, которая влияет на доставляемость писем.

Шаг 3. Перенос сценариев из мессенджеров в email 

Не нужно переносить всё сразу. Начните с трёх-четырёх сценариев, которые давали наибольший эффект в мессенджерах — в email они заработают лучше. Например:

  • Приветственная цепочка — первый и самый очевидный кандидат для переноса. В Telegram-боте это была последовательность коротких сообщений: «Привет! → Вот ваш бонус → Расскажите о себе → Вот наш каталог». В email это превращается в продуманную серию из 3–5 писем, каждое из которых решает конкретную задачу: знакомство с брендом, снятие возражений, первая покупка.
  • Брошенная корзина — триггер с самой измеряемой отдачей. Цепочка из трёх писем (напоминание через полчаса → социальное доказательство через сутки → ограниченное предложение через трое суток) возвращает 5–15% ушедших покупателей. Это покупки, которые иначе просто теряются.
  • Реактивация базы — то, что в мессенджерах делали редко, потому что «все и так читают». В email это обязательная часть стратегии: сегмент спящих клиентов (нет активности 90+ дней) получает специальную реактивационную цепочку. Те, кто не реагирует — удаляются из активной базы, чтобы не портить репутацию домена.

После того как эти три сценария работают и показывают результат, добавляйте следующие: цепочка писем после заказа, апсейл, программа лояльности, сервисные уведомления.

Шаг 4. Аналитика и тестирование 

Email — не просто канал отправки. Это источник данных, которых нет ни в одном мессенджере.

Каждая отправка даёт срез по аудитории: кто открыл, кто кликнул, кто перешёл на сайт, кто купил. Это не абстрактная статистика, а данные для решений: какой сегмент реагирует на скидки, а какой — на новинки; в какое время больше открывают; какой призыв к действию работает лучше.

A/B-тесты встроены в большинство современных платформ, включая CDP Sendsay. Тестируйте тему письма, первый абзац, CTA, время отправки — и система автоматически определит победителя по заданному критерию. Каждый тест помогает лучше понять аудиторию, что делает следующую рассылку точнее.

Зарегистрироваться в Sendsay → 

Каждое взаимодействие клиента с письмом обновляет его профиль в CDP. Открыл — значит, тема сработала. Кликнул по конкретному товару — значит, интерес к этой категории актуален. Не открывал три письма подряд — сигнал для реактивационного сценария. Данные накапливаются, сегменты становятся точнее, письма — релевантнее.

Шаг 5. Ещё больше данных о клиентах

Переход в email решает проблему основного канала для коммуникаций с клиентами. Но если вы общались с клиентами в основном через мессенджеры, их профили в базе могут быть довольно «бедными»: имя, email, дата регистрации, иногда — история покупок. Этого хватает для базовой сегментации, но не для персонализации, которая реально влияет на конверсию.

Это решается через обогащение данных:

  • Вы выбираете категории, за которыми хотите следить: владельцы собак, родители дошкольников, покупатели витаминов, те, кто делает ремонт прямо сейчас. 
  • Платформа получает зашифрованную информацию о покупках пользователей от онлайн-касс, мобильных операторов и ритейлеров — и автоматически дополняет профили клиентов сведениями об их интересах и покупках, в том числе у конкурентов. 
  • Алгоритм присваивает категории вашим клиентам — и вы строите сегменты на основе интересов, которые было невозможно построить из собственных данных.

На практике это меняет качество коммуникации кардинально. Ритейлер, который знает, что клиент только что купил квартиру, предлагает товары для ремонта именно в тот момент, когда спрос актуален — конверсия по таким сегментам растёт на 20–25%. Или бренд, который видит, что часть базы покупает похожие товары у конкурентов, запускает по этому сегменту персональные офферы и возвращает аудиторию — рост продаж до 30–45%. Это не магия — это маркетинг на основе данных, а не интуиции.

CDP Sendsay закрывает все пять шагов

Формы подписки, интеграции, сегментация, конструктор писем, визуальный редактор сценариев, A/B-тестирование, обогащение данных, омниканальность — всё это реализовано в CDP Sendsay нативно, без сторонних сервисов и ручных выгрузок в Excel: 

  • Единый профиль клиента 360°: каждый клиент виден целиком — история покупок, поведение на сайте, реакции на письма.
  • Рассылки через email + SMS + Mobile Push + Web Push + VK + Telegram + MAX в одном окне. 
  • Возможность работы с поведенческими сегментами, которые обновляются автоматически по событиям на сайте или в мобильном приложении. 
  • Собственный язык персонализации PROScript для работы с глубокой персонализацией. 
  • Визуальный редактор триггерных цепочек — маркетолог настраивает без разработчика. 
  • Динамический контент в письмах, чтобы разные сегменты видели разные блоки рассылок.
  • Сквозная аналитика от письма до транзакции. 
  • Онбординг в платформе и живая техподдержка без ботов.  
  • Бесплатный тариф: до 200 контактов, полный функционал без ограничений — протестируйте сценарии, конструктор и сегменты до того, как платить.

Запишитесь на консультацию — расскажем, какие задачи вашего бизнеса поможет решить CDP Sendsay.

Зарегистрируйтесь
И попробуйте Sendsay бесплатно

Заключение: email — не запасной вариант, а фундамент

Мессенджеры показали, к чему приводит ставка на чужую инфраструктуру: хотя этот канал дал бизнесу скорость и близость к клиенту, он также забрал стабильность и контроль. Email же возвращает и то и другое, плюс добавляет глубину данных, которой у мессенджеров никогда не было. И остаётся единственным каналом, где бизнес принимает решения сам — без оглядки на внешние платформы.

Компании, которые перестраиваются сейчас, получают преимущество: пока конкуренты только думают о миграции, вы уже собираете базу, настраиваете триггерные сценарии и накапливаете данные о клиентах. В digital-маркетинге данные — это актив, который накапливается со временем. Чем раньше начать с ними работать, тем богаче будут профили, точнее сегменты и выше конверсия.

Переезд в email — не откат в прошлое. Это переход с отправки рассылок на более глубокую работу с данными клиентов. Разница между этими двумя вещами — в деньгах, которые канал приносит. А CDP вроде Sendsay делает этот переход быстрым — без потери данных, без разработчика, и с поддержкой на каждом шаге.

Если вы только начинаете разбираться в email-маркетинге или давно не работали с этим каналом — у нас есть 10 коротких уроков с практическими заданиями прямо в Sendsay. Не теория в вакууме, а онбординг в реальном инструменте — каждый урок заканчивается действием, результат которого вы увидите сразу в своём аккаунте.

Пройти курс бесплатно →

Зарегистрироваться в Sendsay → 

Похожие статьи
Как увеличить выручку с email-канала в 2 раза и более
Email, SMS, мессенджеры, пуши: какой канал коммуникации выбрать для рассылки
Следите за нами
Присоединяйтесь к нам в соцсетях